三家上市公司回应。
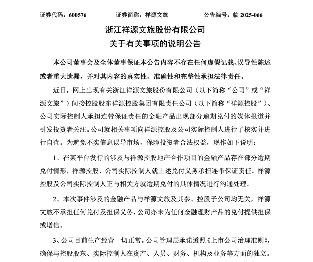
12月7日,祥源文旅(6.450, -0.18, -2.71%)(维权)(600576)公告称,公司实际控制人承担连带保证责任的金融产品出现部分逾期兑付的媒体报道并引发投资者关注。公司就相关事项向祥源控股及公司实际控制人进行了核实并进行自查。为避免不实信息误导市场,保障投资者合法权益,现作如下说明:
1.在某平台发行的涉及与祥源控股地产合作项目的金融产品存在部分逾期兑付情形,祥源控股、公司实际控制人就上述兑付义务承担连带保证责任。祥源控股及公司实际控制人正与相关方就逾期兑付的具体情况进行沟通处理。
2.本次事件涉及的金融产品与祥源文旅及其参、控股子公司均无关,祥源文旅不承担任何兑付及担保义务,公司亦未为任何金融理财产品的兑付提供担保或增信。
3.公司目前生产经营一切正常。公司管理层承诺遵照《上市公司治理准则》,确保与控股股东、实际控制人在资产、人员、财务、机构及业务等方面的独立。
此外,交建股份(10.870, -1.21, -10.02%)(维权)(603815)、海昌海洋公园(02255.HK)也发布公告进行说明。
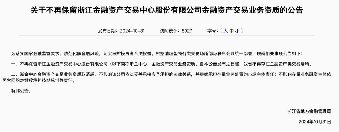
12月6日,据媒体报道,祥源控股集团有限责任公司(以下简称“祥源控股”)在浙江金融资产交易中心股份有限公司(以下简称“浙金中心”)平台交易的部分金融资产收益权产品到期未能兑付。
天眼查信息显示,浙江浙金资产运营股份有限公司 (曾用名:浙江金融资产交易中心股份有限公司) ,成立于2013年,位于浙江省杭州市,是一家以从事金融业为主的企业。企业注册资本210000万人民币,实缴资本210000万人民币,并已于2020年完成了股权融资。
值得一提的是,2024年10月,浙金中心的金融资产交易业务资质已被取消。
浙江省地方金融管理局发布公告称,不再保留浙江金融资产交易中心股份有限公司(浙金中心)金融资产交易业务资质。“自本公告发布之日起,我省不再存在金融资产类交易场所。浙金中心金融资产交易业务资质取消后,不影响该公司依法妥善承接应予承担的法律关系,并继续承担存量业务处置的市场主体责任;不影响存量业务融资主体依照合同约定继续承担按期兑付等责任。”
声明:数据宝所有资讯内容不构成投资建议,股市有风险,投资需谨慎。










