当前位置:首页 > 财经   
熔断!暴跌72% 扫地机器人鼻祖破产!中资或接盘
当地时间12月14日,美国扫地机器人公司iRobot宣布,公司已正式向美国特拉华州法院提交破产保护申请。公司周一(12月15日)开盘后大幅下跌,盘中iRobotCorporation(IRBT)触发临时停牌,截至收盘,下跌超72%。...
12-16
市值4700多亿元的大牛股 是谁的“地盘”?同一家券商 两位首席深夜互怼
日前,东北证券研究所TMT组长李玖与计算机首席分析师赵宇阳深夜争执的截图,在业内广泛传播,两人围绕海光信息、国盾量子等标的的覆盖权展开交锋。李玖认为,赵宇阳跨界覆盖了过多电子组的股票,这样既不专业,也...
12-16
3亿元涌入 碳酸锂期货再次突破10万元!影响多大?
12月15日,碳酸锂期货主力合约再次突破10万元/吨,收盘价格创下2024年6月份以来新高。当日,碳酸锂期货主力合约持仓量创下历史新高,碳酸锂加权合约总计涌入超13亿元,成为市场亮点。当前,碳酸锂期货价格较年内低点...
12-16
再度回应24小时交易!港交所很快将开启每手买卖单位改革咨询
来源:证券时报网作者:吴瞬回应多个市场关注的焦点问题。近日,香港交易所(以下简称“港交所”)市场主管余学勤在接受证券时报记者采访时透露,港交所正在酝酿一项有关于每手买卖单位的改革,预计很快将会开启市场...
12-15
多项纪录被刷新 今年电影票房突破500亿元大关
证券时报记者吴志年末电影市场,上演了一场备受关注的“冲刺”。在火爆的贺岁档助推下,12月13日,国内电影票房迈过500亿元大关,较2024年全年高出约75亿元。全年观影人次(总出票数)也达到12亿,比2024年全年高出近...
12-15
统计局:11月份70个大中城市商品住宅销售价格环比总体下降
11月份70个大中城市商品住宅销售价格环比总体下降——国家统计局城市司首席统计师王中华解读2025年11月份商品住宅销售价格变动情况统计数据2025年11月份,70个大中城市商品住宅销售价格环比总体下降、同比降幅扩大。...
12-15
美股暴跌、全球市场震荡 后市如何演绎?
央广网北京4月6日消息(记者牛谷月樊瑞)受美方宣布对所有贸易伙伴征收所谓“对等关税”影响,截至美东时间4月4日美股市场收盘,全球股市迎来不同程度的下跌。其中,美股连续暴跌,纳斯达克指数跌入技术性熊市。南开...
12-11
国家统计局:11月份居民消费价格同比上涨0.7%
2025年11月份,全国居民消费价格同比上涨0.7%。其中,城市上涨0.7%,农村上涨0.4%;食品价格上涨0.2%,非食品价格上涨0.8%;消费品价格上涨0.6%,服务价格上涨0.7%。1­­—11月平均,全国居民消费价格与上年...
12-11
星图金融研究院副院长薛洪言:从风控创新到“长钱”入市,金融体系加快适配新质生产力...
星图金融研究院副院长薛洪言2025年12月9日,由《中国经营报》主办的“新跨越新征程——2025中国企业竞争力金融论坛”在北京举行。在“金融赋能实体经济与新质生产力发展”圆桌对话中,星图金融研究院副院长薛洪言指出...
12-11
屡见债券承销违规,去年来已有28家券商被罚,展业勿被发行人“拖下水”
财联社12月10日讯(记者陈俊兰)尽管股权承销业务一直是监管的重点领域,但债券承销业务的违规问题同样不容忽视。从严监管背景下,近年来,券商因债券业务违规而遭受处罚的案例数量呈不断攀升态势。据财联社记者不完...
12-10

推荐阅读
2月A股收官站稳4100点 结构轮动凸显,三月市场迎两会窗口期

2026年2月A股市场正式收官,在央行流动性呵护、内外资共...

美国暂停IEEPA关税 全球贸易格局迎调整,中国外贸迎新机...

2026年2月24日起,美国海关与边境保护局正式暂停依据《国...

春节消费数据亮眼 支付金额超 13 万亿元 复苏势头强劲

央行2月24日发布数据,2026年春节假期(2月15日—23日)...

央行 6000 亿元 MLF 超额续作 流动性保持充裕稳增长

2月25日,中国人民银行开展6000亿元1年期MLF操作,中...

美国最高法院裁定关税违法 全球贸易格局面临重构

2026年2月24日,美国最高法院裁定,依据《国际紧急经济权...

消费品以旧换新惠及超3000万人次 智能绿色产品需求旺盛

商务部最新数据显示,截至2026年2月22日,2026年消费品以...

节假期支付交易大幅增长 消费市场暖意凸显

中国人民银行2月24日发布的数据显示,2026年春节假期(2...

A股三大指数震荡收涨 成交额持续放大

2026年2月25日,A股市场延续震荡上行态势,三大核心指数...

LPR连续9个月持稳 货币政策维持稳中偏松取向

2026年2月24日,中国人民银行授权全国银行间同业拆借中心...

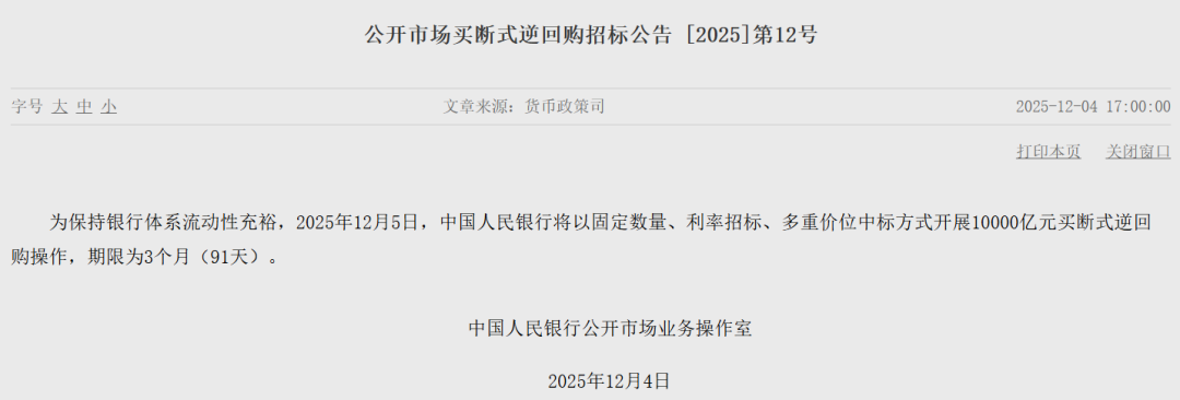
央行开展万亿元买断式逆回购 持续加量注入中期流动性

2月13日,中国人民银行以固定数量、利率招标、多重价位中...


Copyright© 2026 河南慧策财经网 All Rights Reserved(建议在IE浏览器下浏览)
E-mail:hnsthj@163.com   网站地图